○野洲市農業用燃油等高騰対策緊急支援事業費補助金交付要綱
令和7年10月1日
告示第155号
(趣旨)
第1条 市長は、物価高騰の影響を受けている農業者の経済的負担を軽減するために、燃油の高騰分に対し、予算の範囲内において野洲市農業用燃油等高騰対策緊急支援事業費補助金(以下「補助金」という。)を交付するものとし、その交付に関しては、野洲市補助金等交付規則(平成16年野洲市規則第48号。第10条において「規則」という。)に定めるもののほか、この告示の定めるところによる。
(補助対象者)
第2条 補助金の交付の対象となる者(以下「対象者」という。)は、本市に在住し、又は本市に本店事業所等の事業の本拠地を有する本市の認定農業者又は認定新規就農者若しくは集落営農組織(規約又は定款があり、かつ、共同販売経理を行う者に限る。)とする。ただし、市長が特に必要と認めるときは、この限りでない。
(補助対象事業)
第3条 補助金の交付の対象となる事業(以下「補助事業」という。)は、対象者が令和6年度に行った販売用の農作物を作付けた事業とする。
(補助対象経費)
第4条 補助金の交付の対象となる経費(第8条第2項において「補助対象経費」という。)は、補助事業に要する経費のうち、燃油等に係る価格高騰分の相当額とする。ただし、補助事業に要する経費のうち、国、県又は他の市町村等の補助金等の交付の決定を受けている経費(交付の決定を受ける見込みがある場合を含む。)は、補助金の交付の対象としない。
(補助対象作物)
第5条 補助金の交付の対象となる作物(以下「対象作物」という。)は、対象者が自ら作付けを行う水稲、麦、大豆、そば、園芸作物等の販売用作物(主食用米、茶及び経営所得安定対策等実施要綱(平成23年4月1日付け22経営第7133号農林水産事務次官依命通知。ただし、令和6年4月1日付け5農産第5110号農林水産事務次官依命通知による改正後の経営所得安定対策等実施要綱の規定による。)Ⅳの第2の(6)の①から③までに掲げる作物に限る。)とする。
(補助金の額)
第6条 補助金の額は、対象作物ごとの作付面積(市外に存する農地を含む。)に、次に掲げる単価を乗じて得た額を限度とし、予算の範囲内で交付する。
(1) 水稲 10アール当たり800円
(2) 麦、大豆、そば等 10アール当たり400円
(3) 露地野菜 10アール当たり2,200円
(4) 施設野菜(果菜類) 10アール当たり2,500円
(5) 施設野菜(葉菜類) 10アール当たり1,000円
(6) 果樹 10アール当たり800円
(7) 茶 10アール当たり1,900円
3 前2項の場合において、令和6年4月1日から令和7年3月31日までの間に2作以上の対象作物を作付けした場合は、2作を上限とする。
(補助対象作物の栽培及びその期間)
第7条 前条第1項に掲げる作物の栽培は、播種から収穫までのいずれかの作業をいい、それが行われた期間は、令和6年4月1日から令和7年3月31日までの間とする。
(1) 野洲市農業用燃油等高騰対策緊急支援事業費補助金取組計画書(様式第2号)
(2) 野洲市農業用燃油等高騰対策緊急支援事業費補助金の交付申請に関する誓約書(様式第3号)
2 前項の場合において、補助金に係る消費税仕入控除税額(補助対象経費に含まれる消費税及び地方消費税に相当する額のうち、消費税法(昭和63年法律第108号)に規定する仕入れに係る消費税額として控除できる部分の金額と当該金額に地方税法(昭和25年法律第226号)に規定する地方消費税率を乗じて得た金額との合計額に補助率を乗じて得た金額をいう。以下同じ。)があり、かつ、その金額が明らかな場合には、これを減額して申請しなければならない。ただし、申請時において補助金に係る消費税仕入控除税額が明らかでない場合については、この限りでない。
(補助金の返還)
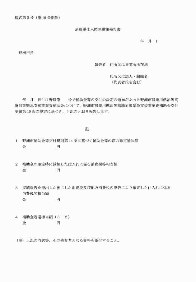
第10条 規則第18条に定めるもののほか、第8条第2項ただし書の規定による交付申請をした対象者は、消費税及び地方消費税の申告により補助金に係る消費税仕入控除税額が確定した場合には、その金額を消費税仕入控除税額報告書(様式第5号)により、速やかに市長に報告するとともに、当該報告前の金額の補助金の交付を受けた場合は、市長の返還命令を受けてこれを返還しなければならない。
(帳簿及び書類の備付け)
第11条 補助金の交付の決定を受けた対象者は、補助事業に関する帳簿及び書類を備え、これを整理し、令和8年度から起算して5年間保存しなければならない。ただし、市長が特に必要と認める場合は、期間を定め、これを延長することができる。
(その他)
第12条 この告示に定めるもののほか、補助金の交付等に関し必要な事項は、市長が別に定める。
付則
(施行期日)
1 この告示は、令和7年10月1日から施行し、令和7年度の補助金から適用する。
(この告示の失効)
2 この告示は、令和8年3月31日限り、その効力を失う。




